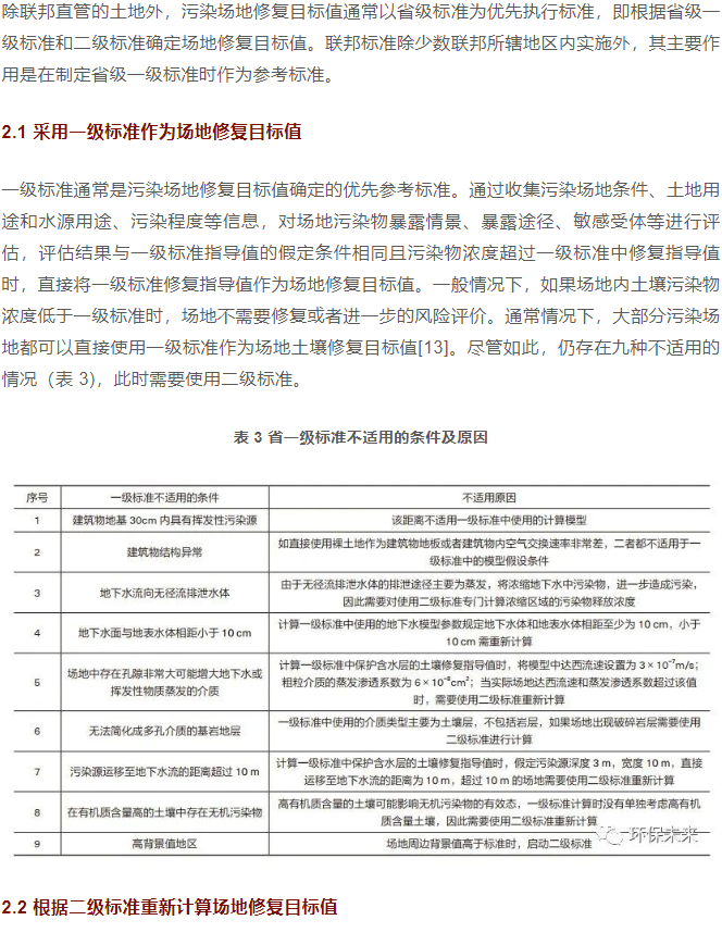
文章
文章
搜索
| 集团简介
| 组织架构
| 大事记
| 集团快讯
| 公司新闻
| 行业动态
| 培训发展
| 人才战略
| 招贤纳士
| 视频中心
| 资料下载
| 华彩文化讲堂
| 《新领导》杂志
| 《生态保护与修复》杂志
| 项目公司
| 子公司
| 合伙人平台
设为首页
|
加入收藏
|
在线留言
首页
闽商控股
业务公司
企业文化
集团快讯
人才发展
下载中心
联系我们
视频中心
更多
生态保护与修复简介
战略与模式
首页
>>
行业动态
>>
公司新闻
>>
【专家视角】王夏晖等:加拿大污染场地土壤质量指导值对我国建设用地土壤污染风险管控标准制修订的启示
行业动态
公司新闻
集团快讯
详细内容
【专家视角】王夏晖等:加拿大污染场地土壤质量指导值对我国建设用地土壤污染风险管控标准制修订的启示
上一篇
【政策资讯】福建的土壤修复市场如何?《福建省建设用地土壤污染
下一篇
中国教育报丨扶贫的“幸福草”走向106个国家和地区
技术支持:
都匀市支点信息科技有限责任公司
|
管理登录